咨询电话:400-966-1965
简体中文
简体中文
English
首页
森林动态
零碳度假区
走进森林
党务政务
预定中心
森林文创
森呼吸 零距离
黄海国家森林公园,华东地区最大的森林氧吧
您所在位置:
首页>
招标公告
>
招标公告工程类
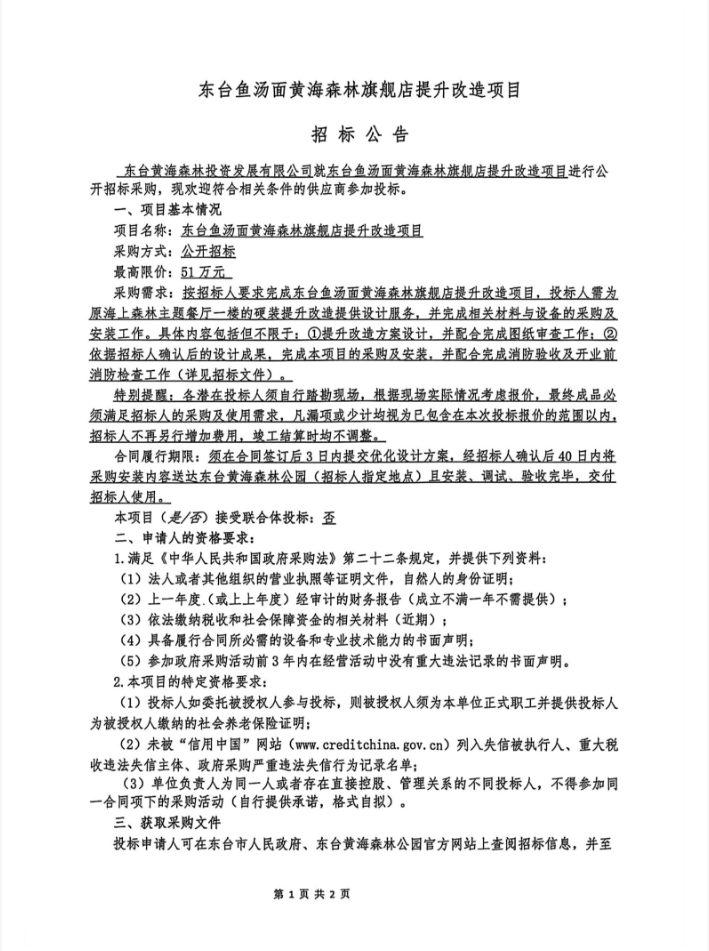
东台鱼汤面黄海森林旗舰店提升改造项目
作者:
发布时间: 2026-03-09 15:31
信息来源:
招标文件东台鱼汤面黄海森林旗舰店提升改造项目(2).doc
热门内容
1965木工厂至核心区交通提升工程
2025-05-27 14:32:51
自来水接入工程项目
2025-06-07 08:08:07
2025年东台市海子水牛种质资源保护项目种牛舍建设工程
2025-07-16 21:38:23
黄海森林公园2026年度零星维修及应急工程服务项目
2025-12-31 16:31:32