咨询电话:400-966-1965
简体中文
简体中文
English
首页
森林动态
零碳度假区
走进森林
党务政务
预定中心
森林文创
森呼吸 零距离
黄海国家森林公园,华东地区最大的森林氧吧
您所在位置:
首页>
中标公示
>
中标公示-其他类
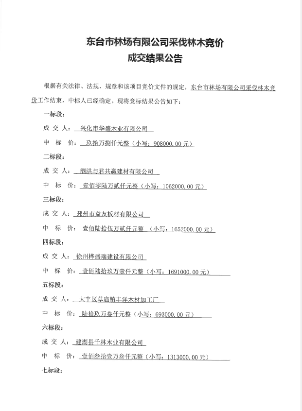
东台市林场有限公司采伐林木竞价
作者:
发布时间: 2026-01-09 17:31
信息来源:
热门内容
成交结果公示(6月7日)
2023-06-07 20:02:19
中标结果公示(6月5日)
2023-06-05 20:55:34
澄清文件(6月5日)
2023-06-05 20:54:40
中标结果公示(6月21日)
2023-06-21 19:45:54