咨询电话:400-966-1965
简体中文
简体中文
English
首页
森林动态
零碳度假区
走进森林
党务政务
预定中心
森林文创
森呼吸 零距离
黄海国家森林公园,华东地区最大的森林氧吧
您所在位置:
首页>
招标公告
>
招标公告采购类
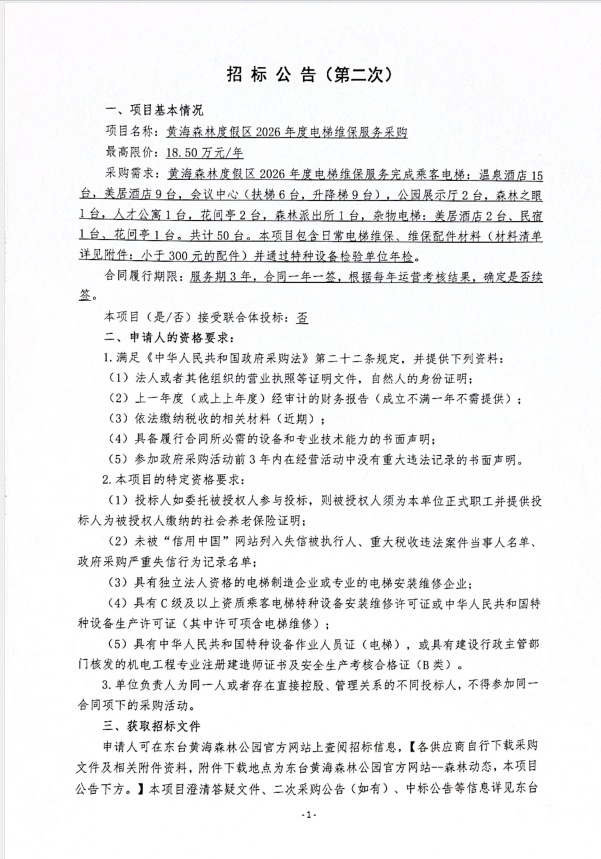
黄海森林度假区2026年度电梯维保服务采购(第二次)
作者:
发布时间: 2025-12-24 18:29
信息来源:
招标文件--黄海森林度假区2026年度电梯维保服务采购(第二次).doc
热门内容
日常物料制作采购项目的招标公告
2025-04-10 15:26:32
黄海森林度假区年度消防维保服务采购
2025-12-19 16:30:43
东台市种畜场造林杨树苗
2026-02-04 08:50:16
东台黄海森林酒店布草采购项目
2025-09-05 16:14:18