咨询电话:400-966-1965
简体中文
简体中文
English
首页
森林动态
零碳度假区
走进森林
党务政务
预定中心
森林文创
森呼吸 零距离
黄海国家森林公园,华东地区最大的森林氧吧
您所在位置:
首页>
招标公告
>
招标公告工程类
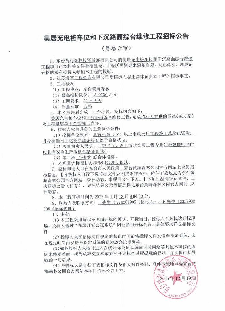
东台黄海森林投资发展有限公司的美居充电桩车位和下沉路面综合维修工程
作者:
发布时间: 2025-12-19 16:31
信息来源:
美居充电桩车位和下沉路面综合维修工程.zip
热门内容
1965木工厂至核心区交通提升工程
2025-05-27 14:32:51
自来水接入工程项目
2025-06-07 08:08:07
2025年东台市海子水牛种质资源保护项目种牛舍建设工程
2025-07-16 21:38:23
黄海森林公园2026年度零星维修及应急工程服务项目
2025-12-31 16:31:32