网站地图
RSS订阅
TAGS标签
首页
森林动态
零碳度假区
走进森林
党务政务
预定中心
森林文创
您的位置:
首页
> 正文
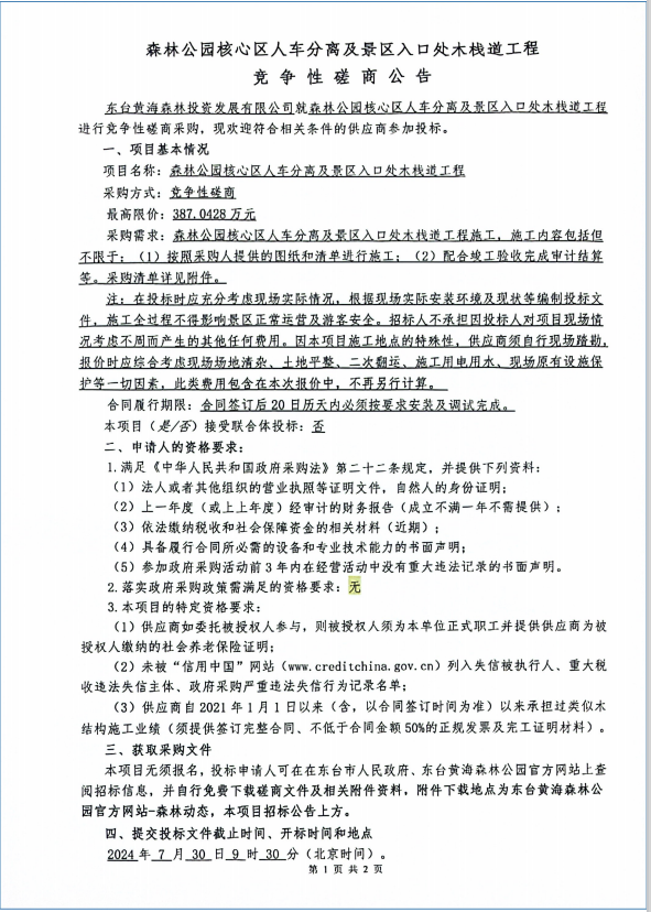
竞争性磋商公告(7月19日)
2024-07-19 15:31
yunyingke
次阅读
条评论
0
人
感动
0
人
路过
0
人
高兴
0
人
难过
0
人
搞笑
0
人
无聊
0
人
愤怒
0
人
同情
分享到:
上一条:
中标结果公告(6月18日)
2024-06-18
下一条:
招标公告(9月10日)
2024-09-10
相关新闻
竞争性磋商公告(1月19日)
2023-01-19
竞争性磋商公告(1月19日)
2023-01-19
竞争性磋商公告(1月19日)
2023-01-19
竞争性磋商公告(1月19日)
2023-01-19
竞争性磋商公告(3月19日)
2024-03-19
热度排行
1
黄海森林生态旅游度假区游园简介
2
联系我们
3
黄海森林公园游园须知
4
首次环境影响评价信息公开
5
黄海森林生态旅游度假区住宿及露营体...
6
野奢杉墅 | 从工作中来,到工作中去...
7
旅游公共服务
8
汲取榜样力量 | 黄海森林组织观看《...
9
6月22日黄海国家森林公园开展安全生...
10
员工培训|“优礼仪、端仪容”,全力...
首页
黄海森林公园节气...
黄海森林星空极宿...
4A级景区评定性复核
黄海森林核心区草花
黄海森林核心区花卉
黄海森林公园2026年
东台鱼汤面黄海森林
履带式智能遥控割草
专题
听家书品初心
听家书品初心
[详细]
回顾党建历程
林工精神
友情链接
JSPXCMS官方
JAVA
TOMCAT
Powered by
Jspxcms
© 2010-2026 Jspxcms All Rights Reserved
江苏东台黄海森林生态旅游度假区 版权所有
苏ICP备2021030356
登录后台